开云下载-打脸!淄博蹴鞠自宣已获中甲资质后 队员发信讨薪

xiaoqiao 21 2026-04-06 16:00:52

体坛周报全媒体原创

2月22日下午,本赛季将征战中甲的淄博蹴鞠官方发文称已获得中甲参赛资质。然而当天深夜,俱乐部的行为就遭到球员的打脸。

0a55-itzixrt4708390_副本.jpg

其实淄博蹴鞠的乱象在前几天已经爆发,2月19日俱乐部官方宣布免去侯志强的主帅+总经理职务,以及赵鹏领队的职务。宣布聘请张世远为总经理,郝涛为副总+领队,韩国教练朴徹为主帅。要知道,这两人是淄博蹴鞠冲甲的关键人物,在新赛季开赛前突然宣布重大人事变动,值得玩味。坊间传闻称,这两人一度带头向俱乐部讨薪,而他俩也的确在社交媒体多次曝光欠薪细节和炮轰。

83f0-itzixrt4708155_副本.jpg

0073INj5ly1gnsy8zchy5j30h30o2dhf.jpg

球员张丰雨在俱乐部官宣新总经理后曾在社交媒体表示,“能让这俩经理出来说说钱咋给不?别再让他们说情怀和不签字队就没了这种话了,狼来了狼来了的故事听多了。”

2月22日下午,淄博蹴鞠俱乐部自己宣布已经获得参加中甲联赛相关资质,准入工作正积极办理,并且要求合同期内的14名球员归队训练。

1859-kkmphps2077820.jpg

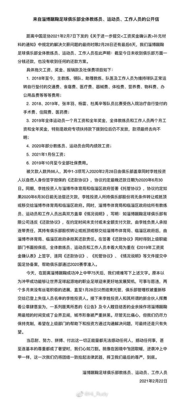
但是当天晚间,一篇标题为《来自淄博蹴鞠足球俱乐部全体教练员、运动员、工作人员的公开信》的长文发布,称所有人未收到俱乐部方面一分钱的还款,也没有收到任何的还款方案。

176c-kkmphps3086928.jpg

可以说,这封公开信是彻底打脸俱乐部所说的“获得参加中甲联赛的相关资质”,如果欠薪,准入工作如何“积极办理”呢?

上一篇:kaiyun-中企停用巴港口,巴拿马不干了,称中国货物重要,望中方重做决定
下一篇:开云官网-20分逆转!约基奇31分20板12助攻掘金击败马刺,卡斯尔三双徒劳
相关文章